Wärtsilä 50DF – Выхлопная система

Внутренняя выхлопная система

Внутренняя воздуха горения и выхлопная система, рядный двигатель

Внутренняя воздуха горения и выхлопная система, V-образный двигатель

Выхлопной патрубок

Подсоединение выхлопного патрубка

Внешняя выхлопная система

Каждый двигатель должен иметь отдельный выхлопной газоход, идущий наружу. Некоторыми важными факторами проектирования конструкции являются противодавление, тепловое расширение и опоры. Гибкие сильфоны должны быть установлены непосредственно на выхлопной патрубок ГТН для компенсации теплового расширения и предотвращения повреждений ГТН из-за вибрации.

Внешняя выхлопная система

Конструкция системы: аспекты безопасности

Природный газ может попасть в выхлопную систему при неполадках работы на газе. Газ может скопляться в выхлопном трубопроводе и воспламеняться при наличии источника воспламенения в системе (напр., от искрения). Поэтому внешняя выхлопная система должна быть сконструирована так, чтобы возникшее в ситуации взрыва газа давление не превышало максимально допустимого значения для всех компонентов системы. Двигатель выдерживает давление как минимум до 200 кПа. Другие компоненты могут иметь и меньшее предельно допустимое значение давления. Последствия возможного взрыва газа можно свести к минимуму, если правильно сконструировать выхлопную систему; при этом двигатель не будет поврежден и газы при взрыве будут безопасно выпущены через установленные пути выпуска газов. При конструировании внешней выхлопной системы необходимо соблюдать следующее:

  • Выхлопная система должна быть сконструирована и установлена так, чтобы у нее был постоянный уклон вверх, чтобы избежать концентрации газов в системе. Допускаются только очень короткие горизонтальные отрезки в системе, если невозможно их избежать. Длина горизонтальных отрезков труб не должна превышать пяти диаметров трубы. Конструкция других компонентов как глушитель или газовый бойлер не должна допускать аккумулирования в них газа.
  • Выхлопная система должна быть оборудована предохранительными клапанами, такими как взрывные диски, чтобы выпускать излишнее давление в случае взрыва газа в системе. Выпускные отверстия предохранительных клапанов должны выпускать газ в безопасное пространство.

Дополнительно система управления и автоматики включает в себя следующие функции безопасности:

  • Перед пуском двигатель автоматически вентилируется, т.е. вращается без впрыска какого-либо топлива.
  • Пуск двигателя производится только на дизельном топливе.
  • При выполнении последовательности пуска, прежде чем подать на двигатель газ, производится автоматическая проверка зажигания, чтобы проверить правильность работы системы впрыска запального топлива.
  • Постоянно производится мониторинг сгорания топлива во всех цилиндрах, и в случае обнаружения, что во всех цилиндрах зажигание не нормально, то двигатель автоматически переходит на ДТ.
  • Выхлопная система вентилируется вентилятором после остановки двигателя, если до остановки двигатель работал на газе. Контроль данной функции должен быть включен во внешнюю систему автоматики.

Вентиляция выхлопного газа (5N01)

Система вентиляции выхлопного газа необходима для продувки выхлопных труб после остановки двигателя, работающего в режиме газового топлива. Данная система вентиляции устанавливается в соответствии с классификационными требованиями по эксплуатации данного типа судов. Вентиляция выхлопной системы должна состоять из центробежного вентилятора, реле протока и дроссельной заслонки с обратной связью по положению. Заслонка должна быть газонепроницаемой должна выдерживать максимальную температуру в выхлопной системе в месте установки.

Вентилятор устанавливается внутри или вне машинного отделения максимально близко к ГТН. Последовательность вентилирования выхлопной системы управляется автоматически.

Конструкция вентиляции выхлопных газов

Предохранительные клапаны: разрывные диски

Выхлопная система должна быть оборудована предохранительными клапанами, такими как разрывные диски, чтобы выпускать излишнее давление в случае взрыва газа в системе. Количество и место установки данных клапанов должно быть таким, чтобы взрыв газа в выхлопной трубе не привел к такому повышению давления в выхлопной системе, которое повредило бы выхлопную систему.

Эти данные получаются либо вычислениями, либо моделированием. Устройства снятия давления от взрыва газа, которые установлены внутри помещений, должны иметь отводы из отделения с оборудованием в такие места, куда давление можно безопасно выпустить. Отводы должны быть как минимум того же диаметра, что и взрывные диски. Отводы должны быть максимально прямыми, чтобы минимизировать обратное давление в случае взрыва газов.

Для установки на нижней палубе предохранительные разрывные диски могут быть установлены с выпуском газов в выхлопной коллектор. Расположение выпускных отверстий и объем коллектора должны быть соответствующими, чтобы безопасно выдержать импульс давления. Выпускные отверстия должны быть расположены так, чтобы при нормальной работе рядом с ними не мог оказаться персонал. Территория рядом с каждым отверстие должна быть помечена как опасная зона.

Трубы

Трубы должны быть как можно более короткими и прямыми. Сгибы и расширения должны быть плавными для минимизации обратного давления. Диаметр выхлопной трубы должен увеличиваться непосредственно за гибкими сильфонами на ГТН. Сгибы труб должны быть выполнены с максимально возможным радиусом изгиба, радиус изгиба должен быть не меньше 1,5 D.

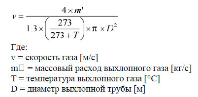
Рекомендованная скорость газового потока в трубе 35…40 м/с при максимальной производительности. Если в трубах есть много факторов сопротивления, или труба слишком длинная, скорость потока должна быть ниже.

Указанный в разделе Технические данные массовый расход выхлопного газа может быть переведен в скорость по следующей формуле:

Каждый выхлопной газоход должен быть снабжен подключением для измерения противодавления.

Каждый выхлопной газоход должен быть снабжен сборником воды и дренажом.

Выхлопной газоход должен быть изолирован по всей длине от ГТН, а изоляция должна быть защищена металлическими пластинами или чем-то подобным, чтобы уберечь изоляцию от повреждений. Непосредственно у ГТН изоляция должна иметь крюк на набивке для облегчения технического обслуживания. Особенно важно предотвратить отсоединение изоляции под действием сильного воздушного потока в ГТН.

Монтажные опоры

Крайне необходимо по всем направлениям закрепить выхлопной газоход на жесткой опоре непосредственно за гибкими сильфонами на ГТН. На обеих сторонах газохода должно быть по точке крепления к опоре. Сильфоны на ГТН не могут быть использованы для поглощения теплового расширения от выхлопной трубы. Первая точка крепления должна направлять тепловое расширение в противоположную сторону от двигателя. Следующая точка крепления должна предотвращать вращение трубы вокруг первой точки крепления.

В первой точке крепления после ГТН рекомендуется абсолютно жесткое крепление. Эластичные крепления могут использоваться в двигателях на эластичных креплениях с длинными гибкими сильфонами при условии, что крепления самозащелкивающиеся, и при полном их отказе максимальное радиальное отклонение относительно сильфонов будет составлять менее 2 мм, а осевое – менее 4 мм. Собственные частоты опоры должны достаточно отстоять от рабочей частоты вращения, частоты зажигания двигателя и частоты вращения лопастей винта. Эластичные крепления могут быть конусообразными резиновыми креплениями или же проволочными подушками из высокоамортизационной нержавеющей стали. Для защиты резиновых креплений от высоких температур они должны быть оснащены необходимой теплоизоляцией. При использовании эластичных креплений центровка выхлопных сильфонов должна проверяться регулярно и при необходимости корректироваться.

За первой точкой крепления рекомендуется установить гибкие крепления. Опоры креплений должны быть расположены на жестких поверхностях в конструкции судна, например, палубах, стенках шпангоутов, или на специально установленных опорах.

Опоры должны выдерживать тепловое расширение и деформацию в конструкции судна.

Противодавление

Максимальное допустимое противодавление выхлопного газа указано в разделе Технические данные.

Противодавление в системе должно подсчитываться на судоверфи с учетом конкретной конструкции труб и сопротивлении компонентов в выхлопной системе. Для расчетов можно использовать массовый расход выхлопных газов, указанный в разделе Технические данные.

Противодавление также должно замеряться при ходовых испытаниях.

Выхлопные сильфоны (5H01, 5H03)

Сильфоны должны использоваться в системе выхлопных труб там, где должны быть ликвидированы тепловое расширение или прогибы в конструкции судна. Упругие сильфоны, смонтированные непосредственно на выхлопном патрубке ГТН, служат для минимизации внешнего воздействия на ГТН и, таким образом, предотвращают избыточную вибрацию и возможные повреждения. Все выхлопные сильфоны должны быть сертифицированы.

Блок селективного каталитического восстановления SCR (11N03)

Выхлопная труба должна быть прямой, по крайней мере, 3…5 м. до блока SCR. Если устанавливаются и бойлер и блок SCR, бойлер должен быть установлен после блока SCR. Необходимо принять меры, чтобы вода не попадала в блок SCR при промывке бойлера.

Бойлер на выхлопном газе

При установке бойлеров, работающих на выхлопных газах, необходимо, чтобы каждый двигатель имел свой бойлер. В качестве альтернативы допустима установка общего бойлера с отдельными секциями выхлопного газа для каждого двигателя.

Для расчета размера бойлера можно использовать данные по количеству выхлопных газов и температуре, указанные в разделе Технические данные.

Выхлопной глушитель (5R09)

Производитель/конструктор должен принять во внимание, что неудачная планировка системы газовыхлопа (длина прямых частей в системе газовыхлопа) может вызвать усиление шума между выхлопным патрубком и глушителем. Следовательно, затухание шумов в глушителе не дает абсолютной гарантии для уровня шума после глушителя.

При включении в объем поставки стандартный глушитель поглощающего типа оборудован искрогасителем. Он также снабжен, клапаном снятия давления при взрыве газов (опцион), сажеуловителем и сливом конденсата. В объем поставки не входят монтажные опоры и изоляция. Глушитель должен устанавливаться вертикально. Шумоподавление стандартного глушителя – 25 или 35 децибел.

Выхлопной глушитель

Литература

Двухтопливные двигатели WARTSILA 50DF руководство по проектированию [2010]

MirMarine
MirMarine – образовательный морской сайт для моряков.
На нашем сайте вы найдете статьи по судостроению, судоремонту и истории мирового морского флота. Характеристики судовых двигателей, особенности устройства вспомогательных механизмов и систем.