Ветер характеризует горизонтальное движение воздуха вдоль земной поверхности, суши или моря. Ветер (векторная величина) характеризуется скоростью, выражаемой в метрах в секунду, километрах в час, узлах или условных единицах (баллах), и направлением, определяемым, откуда дует ветер, в градусах угла, который горизонтальный вектор скорости образует с меридианом к Северному полюсу Земли. За 0º или 360º принимается направление с севера, за 90º — с востока, за 180º — с юга и за 270º — с запада. При визуальной оценке направления ветра используется также шкала в румбах — 16 или 32 румбов соответственно.
СИЛЫ, ОБУСЛОВЛИВАЮЩИЕ ДВИЖЕНИЕ ВОЗДУХА
Так как воздушная оболочка Земли участвует в годовом обращении вокруг Солнца и суточном вращении Земли вокруг своей оси, то на атмосферу действуют весьма разнообразные физические силы.
Основной силой, под воздействием которой возникает горизонтальное движение воздуха, является горизонтальная составляющая градиента давления, или барический градиент. На карте изобар, в барическом поле, этот градиент направлен по нормали к изобаре в горизонтальной плоскости в сторону убывания давления
Движение воздуха в направлении барического градиента из области более высокого давления в сторону низкого происходит только в начальный момент. Так как атмосфера участвует в суточном вращении Земли с угловой скоростью ω, то на каждую частицу воздуха, движущуюся со скоростью с по отношению к земной поверхности, действует сила Кориолиса. В общем случае сила Кориолиса, действующая на 1 м3 воздуха с массой ρ, равна
где (с × ω) — произведение векторов с и ω. Вектор ω направлен вдоль оси вращения Земли (положительное направление к Северному полюсу Земли).
Если ось х относительной системы координат направлена на восток в Северном полушарии, ось у — на север, а ось z — вертикально вверх и проекции скорости ветра с и угловой скорости ω на х, у и z соответственно равны u, v, w и ωх , ωу, ωz, то уравнение для составляющих силы Кориолиса имеет вид:
Наибольший интерес представляет горизонтальная составляющая силы Кориолиса — Кs. В выражениях для проекций Кх и Ку, составляющих Кs, можно пренебречь слагаемыми, содержащими вертикальную скорость w, так как она в атмосфере в десятки раз меньше u и v. Тогда можно записать:
где ϕωωsin=z — вертикальная проекция угловой скорости вращения
Горизонтальная составляющая силы Кориолиса действует под прямым углом к направлению движения; вправо — в Северном полушарии и влево — в Южном.
В атмосфере при движении воздуха действуют силы трения, турбулентного и молекулярного. Основную роль играют силы трения, обусловленные изменением скорости ветра с высотой, так как роль молекулярного трения, за исключением очень тонкого вязкого подслоя, прилегающего к земной поверхности, везде мала. Влияние шероховатости земной поверхности через молекулярный и турбулентный обмен проявляется в атмосфере до высоты от нескольких сотен метров до 1000–1500 м.
ГЕОСТРОФИЧЕСКИЙ И ГРАДИЕНТНЫЙ ВЕТЕР
Геострофический и градиентный ветер — понятие теоретическое, которое характеризует равномерное движение воздуха в атмосфере без учёта влияния силы трения.
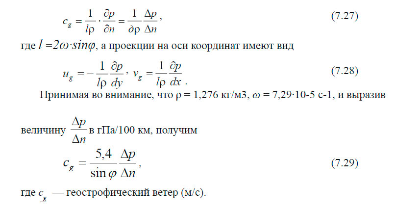
Геострофический ветер представляет собой прямолинейное горизонтальное движение воздуха в прямолинейных и равноотстоящих изобарах, при котором отсутствует сила трения, а сила горизонтального барического градиента уравновешивается силой Кориолиса. Скорость движения воздуха или ветер в этом случае называется геострофическим.
Числовое значение скорости геострофического ветра определяется уравнением
Градиентный ветер (частный случай геострофического ветра) — установившееся горизонтальное движение воздуха по круговым траекториям при отсутствии сил трения. В этом случае, кроме силы барического градиента и отклоняющей силы вращения Земли (силы Кориолиса), проявляется ещё центробежная сила С = V2/R, где V — скорость перемещения воздуха, а R — радиус кривизны траектории перемещения воздуха. При равномерном движении воздуха все эти три силы уравновешиваются.
СТРУЙНЫЕ ТЕЧЕНИЯ
Струйное течение — уникальное атмосферное явление. Оно представляет собой сильный узкий воздушный поток в верхней тропосфере или нижней стратосфере.
Центральную часть струйного течения с почти горизонтальной осью, в которой и отмечается максимальная скорость ветра, называют сердцевиной. Изотаха максимального ветра внутри сердцевины называется осью струйного течения. Сечение сердцевины струйного течения не превышает 50–100 км по горизонтали и 1–2 км по вертикали.
Скорость ветра в оси струи составляет 150–200 км/ч или 45–55 м/с. Вблизи оси струи, как выше, так и ниже, отмечаются большие вертикальные градиенты скорости ветра. Скорость ветра на границах сердцевины лишь немного меньше, чем на оси струйного течения. Максимальное значение скорости ветра в струйном течении, которое было измерено, составило 700 км/ч или 200 м/с.
Струйные течения могут отмечаться на нижних уровнях тропосферы, в пределах планетарного пограничного слоя, со скоростями 50–70 м/с. Они отмечаются на высотах от 1090 м летом и до 850 м в остальные сезоны.
Струйные течения нижних уровней способствуют возникновению и усилению опасных явлений погоды — сильных ветров, интенсивной конвекции, больших сдвигов ветра.
МЕСТНЫЕ ВЕТРЫ
Местные ветры представляют собой, как правило, воздушные течения относительно небольшой горизонтальной протяжённости, которые обусловлены некоторыми особенностями местной циркуляции атмосферы. При этом следует иметь в виду, что происхождение их различно. Местные ветры могут представлять собой также местные изменения (возмущения) воздушных течений общей циркуляции атмосферы под влиянием орографии или топографии местности или других географических особенностей региона или района. Локальные усиления ветра того или иного направления, в тот или иной сезон года, известны во многих районах мира под разными названиями как местные ветры.
Горизонтальная протяжённость местных ветров колеблется от нескольких сотен метров до десятков, а иногда и сотен километров.
Местные ветры могут быть проявлением таких локальных атмосферных процессов как береговой эффект, бризы, горно-долинная циркуляция, фён, бора, сирокко, самум, хамсин, ледниковые ветры и пр. В некоторых районах Мирового океана местными ветрами иногда называют сильные или обладающие особыми свойствами ветры процессов большего масштаба — пассаты и муссоны. Подобные местные ветры описываются в лоциях морей.
Пассаты — это в общем устойчивые восточные ветры умеренной скорости. Их средняя скорость у земной поверхности составляет 5–8 м/с. Они дуют с востока в каждом полушарии на обращённой к экватору стороне субтропической зоны высокого давления (циркуляция в субтропическом антициклоне). Распределение давления в тропиках день ото дня меняется мало. Поэтому пассаты обладают устойчивостью направления. Но всё же, поскольку субтропические антициклоны день ото дня перемещаются, направления пассатных ветров в общем подвержены некоторым изменениям.
Пассаты в обоих полушариях разделены переходной зоной с неравномерными, часто слабыми, но иногда и достаточно сильными шквалистыми ветрами. В этой зоне наблюдается сходимость воздушных течений — внутритропическая зона конвергенции. В некоторых частях Индийского и Тихого океанов во внутритропической зоне конвергенции временами дуют западные ветры со скоростью 5–10 м/с. Это экваториальные западные ветры, захватывающие слой от земной поверхности до высоты в несколько километров. Ширина зоны западных экваториальных ветров достигает нескольких градусов по широте и располагается симметрично относительно экватора.
Муссоны — это устойчивые сезонные режимы воздушных течений с резким изменением преобладающего направления ветра от зимы к лету и от лета к зиме. Особенно резко выраженные и устойчивые муссоны наблюдаются в тропических широтах. В Тихом и Атлантическом океанах тропические муссоны развиты мало, за исключением западной части Тихого океана и смежных с нею районов Восточной Азии и Индонезии. Над этими океанами в тропиках преобладают пассаты, устойчиво сохраняющие преобладающее восточное направление. Однако в Индийском океане муссонная циркуляция преобладает внутри тропиков почти над всем северным сектором океана, а в южной части океана — вплоть до Мадагаскара и северной Австралии.
В каждом месте области муссонов существует режим ветра с резко выраженным преобладанием одного направления в течение рассматриваемого сезона. В каждой муссонной области есть зимний и летний муссон с взаимно противоположными или, по крайней мере, с резко различными преобладающими направлениями. Конечно, кроме ветров преобладающего направления, в каждом сезоне наблюдаются и ветры других направлений — муссон испытывает «перебои».
Устойчивость муссонов связана с устойчивым распределением атмосферного давления в течение каждого сезона, а их сезонная смена — с коренными изменениями в распределении давления от сезона к сезону. В переходные сезоны (осенью и весной) при смене муссонов устойчивость режима ветра нарушается.
Береговой эффект — это процесс изменения силы ветра в приземном слое атмосферы, который возникает при натекании и обтекании естественных препятствий на своём пути из-за особенностей орографии берега.
Всякое препятствие, возникающее на пути воздушного потока, отклоняет его в ту или иную сторону, в результате чего ветер обтекает препятствие с разных сторон или перетекает через препятствие сверху. Ветер всегда усиливается в прибрежной зоне, если суша располагается справа от направления линии тока ветра, и ослабевает, если суша находится левее относительно линии тока ветра. Береговой эффект будет наблюдаться и в случае, если ветер дует под острым углом к береговой черте. Если берег высокий и гористый, береговой эффект усиливается.
При горизонтальном обтекании препятствия ветер усиливается у оконечностей островов, мысов и т. п. Линии тока в таких местах сближаются, вызывая усиление ветра. Такое усиление ветра называется угловым эффектом. Усиление ветра наблюдается в проливах с высокими берегами, причём в них наблюдаются и преобладают ветры , которые дуют вдоль пролива.
За препятствием скорость ветра обычно уменьшается, и там образуется особая зона ослабления ветра, которая называется ветровая тень. Это объясняет и тот факт, что в заливах и губах, бухтах и фиордах, а также в морских портах ветер обычно значительно слабее, чем в открытом море.
Бризы. Так называют ветры у береговой линии океанов, морей и больших озёр, имеющие суточную смену своего направления от ночи ко дню и наоборот. Причина возникновения бризов — неравномерное нагревание и охлаждение суши и водной поверхности в течение суток. Дневной бриз несколько понижает температуру воздуха над сушей и увеличивает относительную влажность. Особенно резко это выражается в тропиках.
Бризы отчётливо выражены в тех случаях, когда погода ясная, и общий перенос воздуха слабый. Скорость ветра при бризах от 1 до 7 м/с. Большие значения скорости ветра при бризе отмечаются в тропиках. Днём морской бриз натекает на берег, а ночью береговой бриз дует с берега на море. Толщина вовлечённого в циркуляционную ячейку слоя воздуха при бризе может составлять от десятка метров до 1–2 км относительно земной поверхности. Дневной бриз наблюдается в более мощном слое, чем ночной. В тропиках мощность бризов больше, чем в высоких широтах. От береговой линии морские бризы распространяются вглубь суши или моря на десятки километров. В тропической зоне морской бриз зарождается на расстоянии 100–150 км от берега и проникает на сушу до 80–100 км от берега. В умеренных широтах этот процесс в море отмечается на удалениях 10–100 км, а над сушей до 30–40 км.
Литература
Гидрометеорологическое Обеспечение Мореплавания - Глухов В.Г., Гордиенко А.И., Шаронов А.Ю., Шматков В.А. [2014]