Счисление (пути судна, координат судна) — учёт движения судна с целью нанесения его места на карту или вычисления текущих координат. Оно заключается в последовательных определениях счислимых мест относительно исходного места по известным направлению движения (пути) судна ПУ, скорости судна V и времени плавания t. Величины ПУ, V, t и их составляющие называются элементами счисления.
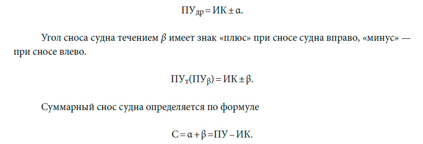
Путь судна определяет направление перемещения центра масс судна на данном участке пути относительно грунта (дна моря). В общем случае ПУ определяется формулой:
Учет дрейфа и течения
Угол дрейфа α при смещении линии пути вправо (ветер направлен в левый борт) имеет знак «плюс», при смещении влево (ветер направлен в правый борт) — знак «минус».
Путевой угол ПУдр (путь судна при дрейфе)
Если угол дрейфа α и элементы течения известны, то при заданном ИК из выбранной начальной точки (места судна) прокладывают линию ПУдр = ИК + α, на ней откладывают вектор скорости судна по лагу, а из его (вектора скорости) конца прокладывают вектор течения в выбранном масштабе. Соединив выбранную начальную точку с концом вектора течения, получим линию пути.
В случае, когда задан ПУс, из выбранной начальной точки откладывают вектор течения, из конца этого вектора радиусом, равным величине скорости по лагу в выбранном масштабе, делают засечку на линии ПУс, получая направление ПУа, которое переносят в начальную заданную точку.
Ветровые (дрейфовые) течения
При длительном воздействии ветра на поверхности моря возникают поверхностные течения.
Направление дрейфового течения в среднем отклоняется от направления вызвавшего его ветра до 45° вправо в северном полушарии и влево — в южном.
Скорость установившегося дрейфового течения составляет примерно 2% скорости вызвавшего его ветра в широтax между 30 и 60°.
Литература
Справочник штурмана - Бурханов М.В [2010]