Wärtsilä 50DF – Система водяного охлаждения

Пресная вода в системе водяного охлаждения двигателя должна соответствовать следующим требованиям:

  • Водородный показатель (pH) ………… мин. 6,5
  • Жесткость……………………………... макс. 10°dH
  • Содержание хлоридов………………...80 мг/л
  • Содержание сульфатов ……………... 150 мг/л

Можно использовать водопроводную воду хорошего качества, но береговая пресная вода не всегда пригодна. Рекомендуется использовать воду, полученную с помощью бортовой испарительной установки. Содержание хлоридов в пресной воде, полученной с помощью установок обратного осмоса, часто превышает существующие нормы. Дождевая вода не пригодная для использования в системе водяного охлаждения двигателя в силу высокого содержания кислорода и углекислого газа.

В системе водяного охлаждения двигателей может циркулировать только очищенная пресная вода, содержащая одобренные ингибиторы коррозии. После установки система должна быть сразу же заполнена пресной водой соответствующего качества, содержащей одобренные ингибиторы коррозии.

Ингибиторы коррозии

Использование одобренных присадок в охлаждающей воде является обязательным. Обновленный перечень одобренной продукции прилагается к каждой установке, а также к Руководству по эксплуатации двигателя вместе с указанием дозировок и дополнительными инструкциями.

Гликоль

Не рекомендуется использовать гликоль в охлаждающей воде без особой необходимости. Гликоль повышает температуру воздуха наддува, что может потребовать понижения нагрузки на двигатель, мощность которого зависит от характеристик газа и содержания гликоля в охлаждающей жидкости. Разрешенный максимум содержания гликоля - 50%.

Ингибиторы коррозии необходимо использовать независимо от наличия гликоля в охлаждающей воде.

Внутренняя система водяного охлаждения

Внутренняя система водяного охлаждения, двигатели с рядным расположением цилиндров

Внутренняя система водяного охлаждения, двигатели с V-образным расположением цилиндров

Система охлаждения пресной водой состоит из высокотемпературного (ВТ) и низкотемпературного (НТ) контуров.

Вода ВТ-контура охлаждения циркулирует через рубашки и головки цилиндров и первую ступень холодильника наддувочного воздуха.

Вода ВТ-контура охлаждения проходит через рубашки цилиндров и попадает в ВТ-ступень холодильника наддувочного воздуха.

Вода НТ-контура системы охлаждения охлаждает вторую ступень холодильника наддувочного воздуха и масляный холодильник, устанавливаемый на двигатель. Двухступенчатый холодильник наддувочного воздуха способствует более эффективной утилизации тепла и нагреву холодного воздуха для воспламенения топливной смеси.

В ВТ-контуре температура регулируется в зависимости от температуры воды на выходе из двигателя, в то время как температура наддувочного воздуха поддерживается на постоянном уровне благодаря конструкции НТ-контура. Для поддержания постоянной температуры воздуха после холодильника в зависимости от условий эксплуатации вода НТ-контура может частично перепускаться в обход холодильника наддувочного воздуха.

Циркуляционные насосы с механическим приводом

Насосы охлаждающей воды ВТ- и НТ-контуров – это насосы с приводом от двигателя. Насосы с механическим приводом устанавливаются со свободной стороны двигателя.

Характеристические кривые насоса с механическим приводом представлены на схемах. Номинальное давление и мощность насоса представлены в разделе «Технические данные».

Характеристические кривые насоса охлаждающей
воды

Внешняя система водяного охлаждения

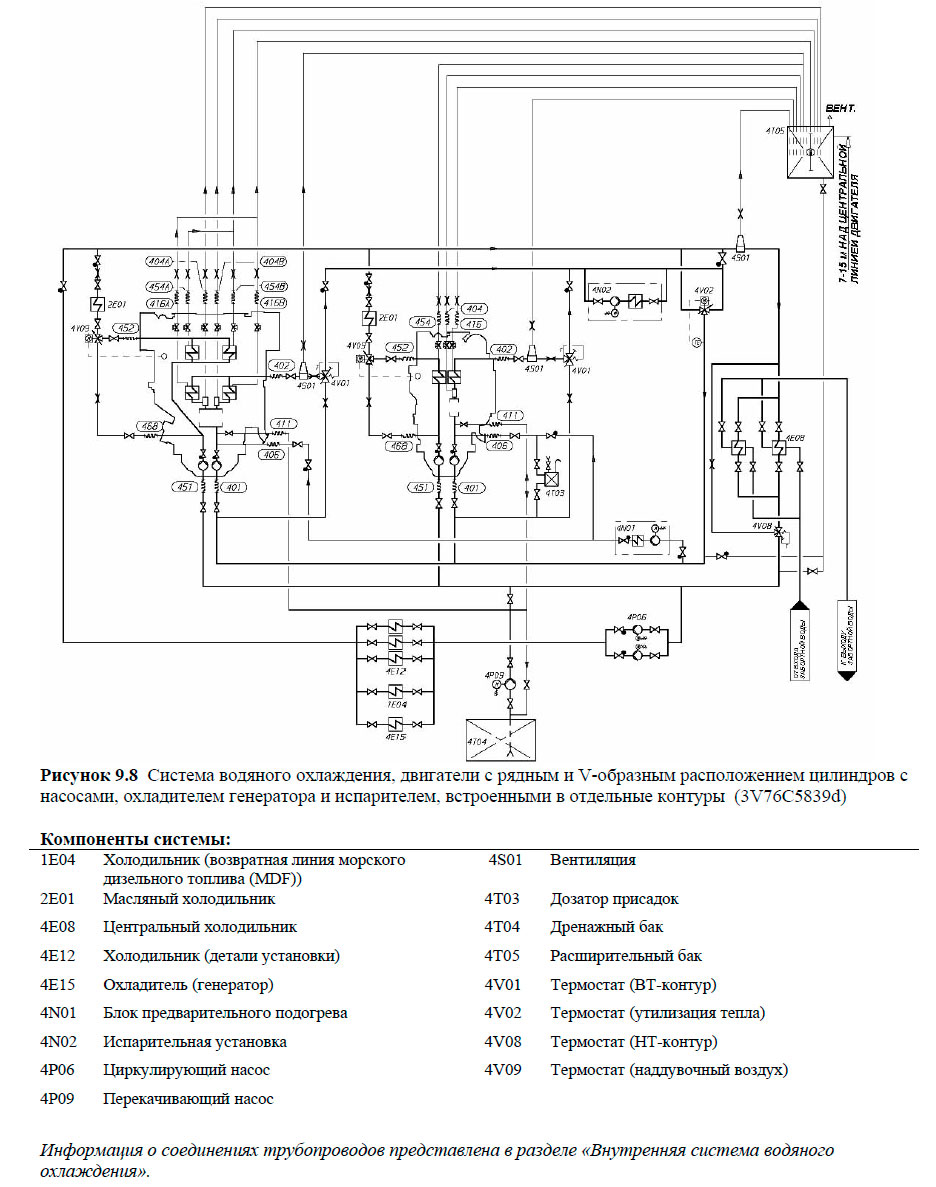
Система водяного охлаждения, двигатель с рядным расположением цилиндров с насосами и испарителем, встроенными в общий контур

Система водяного охлаждения, двигатели с рядным и V-образным расположением цилиндров с насосами

В установках с несколькими двигателями рекомендуется разделить двигатели на несколько контуров. Причинами для этого является дублирование каналов, а также простота регулировки отдельных потоков в меньших системах. Данная конструкция также позволяет ограничить количество неисправностей, вызванных увлеченными газами или потерей охлаждающей жидкости в случае серьезных утечек. В некоторых установках желательно разделить ВТ- контур и НТ-контур с помощью теплообменника.

Внешняя система охлаждения должна быть сконструирована таким образом, чтобы потоки, давление и температура были близки к своим номинальным значениям, указанным в разделе «Технические данные», и охлаждающая вода была деаэрирована должным образом.

В системе охлаждения пресной водой запрещается использовать трубы с оцинкованной внутренней поверхностью. Некоторые присадки, добавляемые к охлаждающей воде, вступают в химическую реакцию с цинком, образуя вредный осадок. К тому же, при высоких температурах цинк становится более инертным, чем сталь, что вызывает значительную коррозию деталей двигателя.

Суда (ледового класса), спроектированные для эксплуатации в холодной морской воде, должны быть обеспечены средствами для рециркуляции воды из центрального охладителя в кингстонную коробку:

  • Для оттаивания льда и шуги, что позволит избежать засорения фильтра забортной воды
  • Для улучшения регулировки температуры воды НТ-контура при помощи повышения температуры забортной воды

Насос забортной воды (4P11)

Насосы забортной воды всегда устанавливаются отдельно от двигателя и имеют электрический привод. Производительность насосов определяется типом охладителей и объемом тепла, которое нужно рассеять.

В большинстве установок потребление электроэнергии может быть значительным образом снижено с помощью регулятора частоты насосов забортной воды. Тем не менее, следует принимать во внимание минимальную скорость потока (засорение) и максимальную температуру морской воды (солевые отложения).

Термостат, ВТ- система (4V01)

Термостат устанавливается непосредственно после двигателя. Он контролирует температуру воды на выходе из двигателя, подавая некоторое количество воды обратно в насос ВТ-контура. Термостат может быть самоприводным или с электроприводом. Термостат должен быть установлен на каждом двигателе.

  • Уставка термостата 91°C.

Термостат для центрального холодильника (4V08)

Термостат устанавливается после центрального холодильника и регулирует температуру воды НТ-контура перед двигателем, направляя ее в обход холодильника. Термостат может быть самоприводным или с электроприводом. Как правило, в контуре устанавливается один термостат.

Уставка термостата - 35 ºC или ниже, если это требуется для эксплуатации другого оборудования, подсоединенного к тому же контуру.

Термостат наддувочного воздуха(4V09)

Температура наддувочного воздуха поддерживается на определенном уровне при помощи термостата с электроприводом, установленного во внешнем НТ-контуре. Термостат регулирует поток охлаждающей воды через НТ-ступень холодильника наддувочного воздуха в соответствии с температурой, измеряемой во впускном коллекторе.

Температура наддувочного воздуха регулируется в зависимости от нагрузки двигателя.

Термостат для утилизации тепла (4V02)

Термостат, установленный после системы утилизации тепла, регулирует максимальную температуру воды, которая смешивается с водой ВТ-контура, выходящей из двигателя, перед насосом ВТ-контура. Термостат может быть самоприводным или с электроприводом.

Уставка термостата, как правило, равна приблизительно 75 ºC.

Конструкция, представленная на схемах, обеспечивает меньший поток через центральный холодильник в сравнении с системой охлаждения, в которой ВТ- и НТ-контуры параллельно подсоединены к холодильнику.

Масляный холодильник (2E01)

Масляный холодильник подсоединен последовательно с холодильником наддувочного воздуха в НТ-контуре. Поток воды в НТ-контуре полностью проходит через масляный холодильник (в то время как некоторое количество воды может пускаться в обход холодильника наддувочного воздуха).

Технические характеристики холодильника должны быть подобраны исходя из того, что температура воды на входе равна 45 ºC. Информация о количестве рассеиваемого тепла и мощностях потоков представлены в разделе «Технические данные». Более подробное описание конструкции представлено в разделе «Система смазки».

Охладители прочего оборудования и холодильники морского дизельного топлива (MDF)

Циркулирующий насос НТ-контура с механическим приводом может осуществлять подачу воды к одному или двум небольшим холодильникам, установленным параллельно с холодильником наддувочного воздуха и масляным холодильником двигателя, например, холодильнику морского дизельного топлива или охладителю генератора.

Центральный охладитель пресной воды (4E08)

Как правило, используются холодильники пластинчатого типа, но также возможно применение трубчатого холодильника. Один холодильник может обслуживать несколько двигателей.

В случае установки системы в соответствии со схемами, представленными в качестве примеров, мощность потока должна быть равна суммарной мощности циркулирующих насосов НТ-контура, установленных в контуре. В случае использования другой конструкции мощность потока должна быть выше и рассчитывается для каждого отдельного случая.

Может возникнуть необходимость компенсировать высокое гидродинамическое сопротивление в контуре падением давления на центральном холодильнике.

Центральный холодильник, основные габаритные размеры

Утилизация отходящего тепла

Отходящее тепло в охлаждающей воде ВТ-контура может быть использовано для получения пресной воды, центрального отопления, подогрева бака и т.д. В этом случае для предотвращения излишнего охлаждения, система должна быть снабжена термостатом, как это показано на схемах. Такая конструкция позволяет увеличить поток воды ВТ-контура, проходящей через систему утилизации тепла.

Тепло, получаемое от ВТ-контура охлаждения, подвержено влиянию внешних условий. Также необходимо принимать во внимание, что объем регенерируемого тепла снижается за счет циркуляции в расширительный бак, теплового излучения от труб и утечек в термостатах.

Вентиляция

Воздух может попасть в систему после капитального ремонта, или же в случае утечки, в результате которой воздух или газ постоянно просачиваются в систему.

Двигатель оборудован вытяжными трубами для удаления воздуха из контуров системы водяного охлаждения. Вытяжные трубы должны быть раздельно подсоединены к расширительному баку от каждого соединительного патрубка на двигателе, за исключением вытяжных труб от холодильника наддувочного воздуха, установленного на двигателях с V-образным расположением цилиндров, которые подсоединяются к соответствующей линии, расположенной напротив блока цилиндров.

Вытяжные трубы, ведущие к расширительному баку, должны быть установлены во всех высших точках в системе труб, где могут собираться воздух или газ.

Вытяжные трубы должны все время идти на подъем.

Сепаратор воздуха (4S01)

В дополнение к вытяжным трубам, идущим от двигателя, рекомендуется установить эффективные сепараторы воздуха с тем, чтобы обеспечить быстрое удаление вовлеченного воздуха. Такие сепараторы должны быть установлены:

  1. Непосредственно после отверстия выпуска воды ВТ-контура на двигателе
  2. После места соединения ВТ- и НТ- контуров
  3. Непосредственно после отверстия выпуска воды НТ-контура на двигателе, если ВТ- и НТ- контуры разделены.

Пример вентиляционного устройства

Расширительный бак (4T05)

Расширительный бак выравнивает тепловое расширение охладителей, используется для вентиляции контуров и обеспечивает достаточное статическое давление для циркуляционных насосов.

ПРИМЕЧАНИЕ! Если насос с электроприводом установлен значительно выше двигателя, запрещается превышать максимальное давление на двигатель.

За информацией об объеме воды в двигателе обратитесь к разделу «Технические Данные».

Расширительный бак должен быть оборудован смотровым люком, уровнемером, аварийным сигналом низкого уровня и необходимыми приспособлениями для дозирования присадок к охлаждающей воде.

Вытяжные трубы должны подсоединяться к баку ниже уровня воды. Вытяжные трубы должны быть подведены к баку раздельно (см. раздел «Вентиляция») и снабжены бирками у расширительного бака.

Небольшое количество газа может попадать в систему водяного охлаждения двухтопливного двигателя. Газ (как и воздух) отделяется в системе водяного охлаждения и выходит в расширительный бак системы охлаждения.

Поэтому расширительный бак системы водяного охлаждения должен иметь крышку, предотвращающую попадание газа в воздух.

Вентиляция расширительного бака охлаждающей системы двухтопливного двигателя осуществляется таким же образом, что и вентиляция газопровода.

Отверстия из расширительного бака водяной системы охлаждения в открытое пространство, за исключением патрубка сапуна, как правило, закрыты или сконструированы таким образом, что газ не выходит из бака (например, переливная труба с водяным затвором). Патрубки сапуна в расширительном баке системы водяного охлаждения на двигателях, установленных в одном машинном отделении, могут быть объединены.

В некоторых случаях конструкция и устройство расширительного бака должны быть одобрены Классификационным обществом.

Уравнительная труба, идущая из расширительного бака вниз, должна быть такого диаметра, чтобы скорость потока не превышала 1,0 – 1,5 м/с. Это обеспечит необходимое давление на входе насоса при работающих двигателях. Поток воды по трубе зависит от количества подсоединенных к баку вытяжных труб и размеров отверстий в вытяжных трубах. В качестве руководства можно использовать приведенную ниже таблицу.

Минимальный диаметр уравнительной трубы

Дренажный бак (4T04)

В случае необходимости осушить систему для проведения ремонтных работ, рекомендуется собрать охлаждающую воду в дренажный бак. Для перекачки охлаждающей воды обратно в систему с целью ее повторного использования необходим насос.

За информацией об объеме воды в двигателе обратитесь к разделу «Технические Данные». Объем воды в НТ-контуре двигателя небольшой.

Дозирующий бак присадок (4T03)

Рекомендуется также установить отдельный дозирующий бак присадок, особенно при использовании твердых продуктов для подготовки воды.

Дозирующий бак должен быть сконструирован таким образом, чтобы в момент добавления присадок большая часть потока воды циркулировала через двигатель.

Бак должен быть подсоединен к ВТ-контуру охлаждающей воды, как показано на схемах.

Предварительный подогрев

Охлаждающая вода, циркулирующая через цилиндры, должна быть подогрета, по крайней мере, до 60 ºC, желательно - до 70 ºC. Это является обязательным требованием для установок, предназначенных для работы на тяжелом топливе, но также настоятельно рекомендуется для двигателей, работающих только на морском дизельном топливе.

Энергия необходимая для предварительного подогрева охлаждающей воды ВТ-контура может быть получена от автономного источника или от работающего двигателя, а зачастую комбинации того и другого. Во всех случаях необходимо использовать автономный циркуляционный насос. Как правило, для подогрева главных двигателей используется тепло работающих вспомогательных двигателей. В установках с несколькими главными двигателями мощности автономного источника тепла должно хватать для подогрева двух двигателей при условии, что этого достаточно для функционирования судна. Если контуры охлаждающей воды разделены, энергия передается через теплообменник.

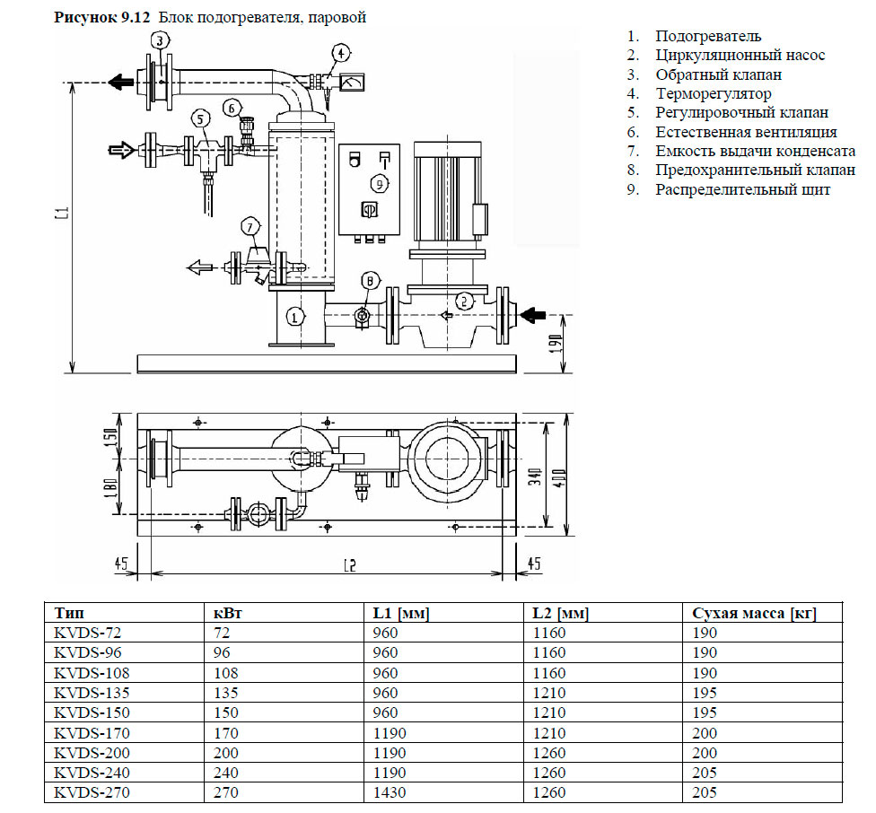
Подогреватель (4E05)

В качестве источника энергии для подогревателя могут использоваться электроэнергия, пар или термическое масло.

Рекомендуется подогревать воду ВТ–контура до температуры близкой к стандартной рабочей температуре.

Мощность нагрева обусловливает время необходимое для прогревания остывшего двигателя.

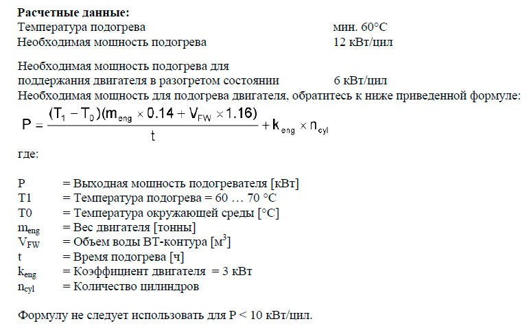
Минимальная необходимая мощность нагрева, позволяющая разогреть двигатель от 20 ºC до 60 … 70 ºC за 10 –15 часов, составляет 12 кВт/цил. Мощность нагрева, необходимая для более быстрого прогревания, может быть рассчитана по нижеприведенной формуле. Для поддержания двигателя в разогретом состоянии требуется приблизительно 6 кВт/цил.

Циркуляционный насос для подогревателя (4P04)

Блок подогревателя (4N01)

Блок подогревателя может поставляться в полном комплекте. Блок включает:

  • Электрические или паровые подогреватели
  • Циркуляционный насос
  • Шкаф/пульт управления подогревателями и насосом
  • Набор термометров
  • Невозвратный клапан
  • Предохранительный клапан

Блок подогревателя, электрический

Блок подогревателя, паровой

Дроссельные заслонки

Дроссельные заслонки (дроссели) должны быть установлены на всех обводных, перепускных линиях с тем, чтобы обеспечить сбалансированные условия эксплуатации термостатов. Дроссельные заслонки также должны быть установлены там, где необходимо сбалансировать поток воды между дополнительными протоками воды.

Термометры и манометры

Локальные термометры должны быть установлены в тех местах, где происходит изменение температуры, т.е. до и после теплообменников и т.д.

Локальные манометры должны быть установлены на стороне всасывания и стороне нагнетания каждого насоса.

Литература

Двухтопливные двигатели WARTSILA 50DF руководство по проектированию [2010]

MirMarine
MirMarine – образовательный морской сайт для моряков.
На нашем сайте вы найдете статьи по судостроению, судоремонту и истории мирового морского флота. Характеристики судовых двигателей, особенности устройства вспомогательных механизмов и систем.