Датчики скорости

Оптические датчики

В промышленной измерительной технике требуются очень точные методы определения расхода и скорости потока. При этом допустимые погрешности не должны превышать одного процента, а иногда и одной десятой процента. Оптоэлектронные измерители расхода и скорости работают па оптическом эффекте Доплера (рисунок 2.62), которые используют особый вид рассеяния света.

Луч лазера разделяется светоделительной пластинкой на два отдельных световых пучка, которые фокусируются затем с помощью линзы в протекающей среде. Рассеянный потоком свет попадает затем на фотодетектор (фотоумножитель), где он преобразуется в электрический ток. Усиленный допплеровский сигнал электронным путём преобразуется затем в измерительное напряжение, пропорциональное расходу.

Устройство лазерного допплеровского анемометра для измерения
скоростей потоков в трубопроводе

Такой способ измерения расхода довольно дорог, но его достоинство состоит в том, что поток не искажается процедурой измерения и профиль потока может быть измерен с очень хорошим разрешением, так как регистрируется только скорость в точке фокуса.

Крыльчатые датчики потока

а) крыльчатый датчик потока; б) датчик с изменяющимся
активным сопротивлением

Преимущества:

  • высокая точность измерений;
  • нечувствительны к турбулентным потокам.

Недостатки:

  • чувствительны к механическим повреждениям;
  • строго направленные.

Датчики с изменяющимся активным сопротивлением

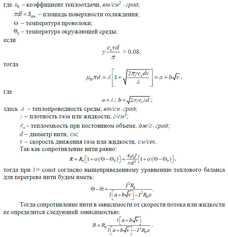
Данную группу составляют датчики, принцип действия которых основан на изменении охлаждения нагретой током проволоки или цилиндра в зависимости от скорости потока воздуха, газа или жидкости (рисунок 2.63 б).

Для установившегося состояния нагрева имеем, что

Входной величиной датчиков данного типа может быть как скорость движения потока газа или жидкости относительно неподвижного твердого тела, так и скорость твердого тела относительно газа или жидкости.

Включение датчика осуществляется по мостовой или дифференциальной схеме. В частности, дифференциальный датчик скорости используется для контроля утечки газа при разрыве или повреждении трубопровода.

В последнее время с большим успехом в датчиках скорости применяются вместо металлических нитей (проволок) термисторы цилиндрической шаровой формы; схемы включения их остаются те же, что и в вышерассмотренных случаях.

Преимущества:

  • возможны измерения при самых малых скоростях воздушных потоков (т.е. измерение тяги);
  • возможность измерять скорость потока в разных направлениях.

Недостатки:

  • чувствительны к механическим повреждениям и загрязнениям окружающей среды;
  • чувствительны к турбулентным потокам;
  • высокое потребление тока;
  • ограничения по температуре окружающей среды.

Литература

Элементы и функциональные устройства судовой автоматики - Авдеев Б.А. [2018]

MirMarine
MirMarine – образовательный морской сайт для моряков.
На нашем сайте вы найдете статьи по судостроению, судоремонту и истории мирового морского флота. Характеристики судовых двигателей, особенности устройства вспомогательных механизмов и систем.